【114學年度下學期大陸姊妹校交換(交流)學生申請開跑!】
想要體驗不同的學習環境、拓展兩岸與國際視野嗎?
華梵大學誠摯邀請同學們申請大陸姊妹校交換(交流)計畫,一起探索更多元的學習經驗!
交換期間: 115年2月1日至115年7月31日
合作學校: 北京科技大學、四川美術學院、天津美術學院、江南大學等多所姊妹校
費用優惠: 免繳對方學校學費,但仍須完成本校註冊
申請截止日: 114年10月31日
申請資格:
在學成績優良、操行成績達80分以上者皆可報名。
申請方式:
請備妥紙本資料(成績單、學期成績、推薦信等)於截止日期前繳交至國際處。
詳細說明與申請連結請見
[本站表格下載/出國研修相關表格]
.jpg)
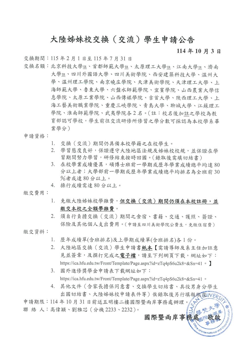
圖片說明:
大陸姊妹校交換(交流)學生申請公告。交換期間:115/2/1–115/7/31。
申請資格:本校在學學生、學習態度良好;學業與操行皆達80分以上(大學部成績須達班排30%內或80分)。
繳交費用:免繳對方學雜費,但須在本校註冊並繳本校學雜費;食宿、交通、簽證、保險等自理。
繳交資料:歷年與上學期成績單、申請書紙本與電子檔及相關切結/同意書。學分可採認。
申請期限:114/10/31,地點五明樓二樓國際暨兩岸事務處辦理。洽詢:高偉穎、劉雅芯(分機2233、2232)。